Tutorial: Add iVALT Two-Factor Authentication to Access Server
Integrate Access Server with iVALT 2FA for a layer of biometric authentication security.
Overview
Add iVALT two-factor authentication (2FA) to Access Server to enhance VPN security with iVALT's biometric authentication system. This integration provides remote, encrypted connections for users and more secure authentication.
Access Server also has built-in TOTP MFA support.
Important
You can't turn on Access Server's built-in TOTP MFA and add iVALT 2FA. This will cause user authentication problems.
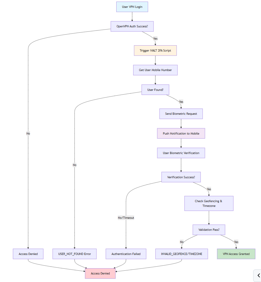
When you integrate iVALT 2FA, your user logins include biometric verification. The diagram shows how the authentication flows with the setup.

User attempts VPN connection.
Initial authentication (local/PAM/LDAP/RADIUS) succeeds.
Access Server notifies iVALT via HTTPS API to begin the 2FA procedure.
The post-auth script retrieves the user's mobile number from iVALT.
A biometric authentication request is sent to the user's mobile device.
The user confirms via biometric verification.
The script validates geofencing and timezone.
VPN access is granted or denied based on the result.
Prerequisites
An iVALT account.
An installed Access Server.
Console (SSH) access with root privileges.
Fill out the form with a name, email, and reason for the API request.
Submit the form.
Receive the API key in an email.
Connect to the Access Server console and get root privileges.
Clone the iVALT repository:
git clone https://github.com/iVALT-Inc/openvpn-ivalt-2fa.git
Open the
main.pyscript for editing:nano openvpn-ivalt-2fa/main.py
Find and update the following line with your iVALT secret key:
IVALT_SECRET_KEY = "<ivalt_secret_key>"
Save and exit the file (
Ctrl + x, theny, then pressEnter).Load the script and restart Access Server:
sacli --key "auth.module.post_auth_script" --value_file="/root/openvpn-ivalt-2fa/main.py" ConfigPut sacli start
Tip
The script is stored in the
/rootdirectory.Test your setup by signing in as a VPN user.
Tip
Test with one user already enrolled in iVALT and another who hasn’t yet enrolled.
If you stop using iVALT, remove the integration:
Connect to your Access Server console and get root privileges.
Remove the iVALT setup:
sacli --key "auth.module.post_auth_script" ConfigDel
Reload the service to commit the changes:
sacli start
Error: The email provided (brandonqa@access-server.com) was not found
This means the email address isn't registered or enrolled with the iVALT app.
Solution: Register and enroll all VPN user email addresses in the iVALT app before using this integration.
Error: AUTHENTICATION_FAILED
The FaceID verification failed, or the iVALT 2FA request timed out after 60 seconds.
Solution: Complete the FaceID verification within the 60-second window.
Error: INVALID_TIMEZONE
The user's Time Windows doesn't match the settings in the iVALT Admin Panel.
Solution: Ensure the Time Windows (timezone, start time, and end time) and access window align with the user's actual location and login time.
Example: If the user brandonqa has:
Timezone: UTC-05:00
Start: 08:00 AM
End: 04:00 PM
They must sign in within that window to avoid this error.
Error: INVALID_GEOFENCE
The user's VPN location is outside their iVALT-configured geofence.
Solution: Ensure the location configured in the iVALT Admin Panel matches the user's real location.
Example: If brandonqa's geofence is set to California, but they attempt to sign in from Montana, Access Server returns INVALID_GEOFENCE.